
Building AI agents that work in demos is easy, but creating ones that survive in a production environment is a completely different challenge. We at KeyValue, developed a platform to help Customer Success teams act fast by connecting their meeting transcripts, emails, and account data with AI-driven insights. Our journey building a reliable AI assistant revealed that successful, scalable systems are built upon four fundamental pillars of Context Engineering. If any one of these pillars is weak, the agent becomes unreliable.
Our early prototype could perfectly answer questions about sample customer accounts, summarize meeting transcripts, and generate professional-looking reports. But we still foresee the problems it might cause in real-world scenarios when using real-time data. Queries might return irrelevant results, responses would go wrong, and processing costs will skyrocket.
We realized that a reliable production system isn’t just about better prompts or smarter models. It’s about engineering the entire context ecosystem that surrounds AI. In the Customer Relation Management platform we developed, Context Engineering has become the foundation of everything we build. It’s about giving AI the right information, in the right format, at the right time, while maintaining quality, relevance, and cost efficiency.
Pillar 1: Dynamic information flow
The first pillar is all about providing the AI with the right information at the right time. For our assistant, this means connecting vast, interconnected data: customer accounts, meeting transcripts, emails, and action items. More context isn’t always better; quality and relevance matter most.
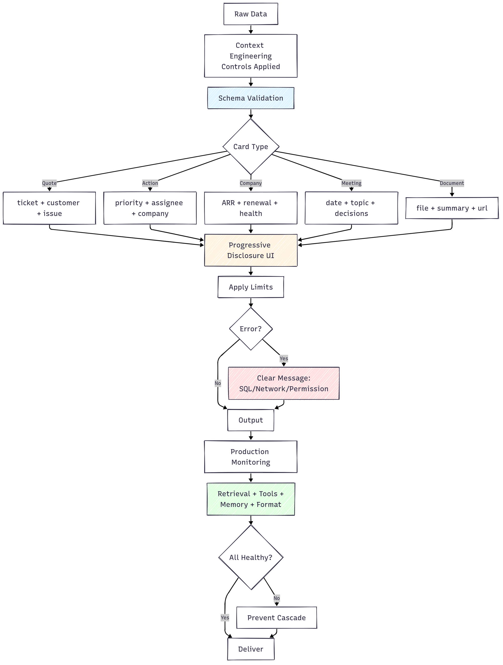
Our assistant uses intelligent retrieval strategies. When a user asks, “Show my upcoming meetings this week,” the system identifies the intent, extracts structured filters like meeting dates or company, and retrieves only the most relevant data. This prevents what we call the “Retrieval Death Spiral,” where irrelevant context snowballs into increasingly inaccurate responses.
At the same time, background processes continuously consolidate insights. Company summaries, sentiment trends, and topic clustering run in the background so that every query is answered with the latest intelligence. For example, when a user asks, “How is the Acme Corp account doing?” The system instantly leverages recent interactions, meeting highlights, and sentiment scores to provide a complete and timely answer.

Pillar 2: Tool integration and orchestration
An AI agent that cannot perform actions is merely a static knowledge base. Ours doesn’t just answer questions, it interacts with tools, generates structured cards, triggers summaries, and produces professional templates like QBR agendas or renewal emails.
To handle this complexity, we built a graph-based pipeline that orchestrates every step. Each query is analyzed to determine the best path: fetch data, summarize, or generate a template. Each tool call is access-controlled, ensuring users only see data they’re authorized to access.
We also implemented a resilient runner architecture. If one model or tool fails, the system switches to backups or provides polite fallback messages. This ensures that users never see cryptic technical errors. For instance, if a calendar integration is temporarily unavailable, the assistant suggests approximate time slots instead of failing silently.

Pillar 3: Memory architecture
Effective AI requires multiple types of memory working in harmony. Our assistant remembers current conversation context, consolidates long-term customer insights, and maintains procedural knowledge for tool use.
We use a hierarchical memory pattern, where immediate context takes precedence but long-term patterns and insights are efficiently consolidated. Ambiguities like “this account” are clarified instead of guessed, preventing incorrect assumptions from cascading.
Memory consolidation runs in the background. Weekly interactions, emails, and meetings are distilled into concise company summaries, sentiment trajectories, and relationship maps. This ensures that the assistant answers questions with both precision and efficiency, without wasting resources or overwhelming users.
Pillar 4: Format optimization
How information is structured is as important as what is provided. Poor formatting can render even perfect data useless. At KeyValue, our team standardises context into structured schemas while developing the platform, making it easy for the AI to interpret and act.
For example, instead of a verbose customer support ticket, the AI sees a clean block:
{"ticket": "2024-001", "customer": "John Smith <john@example.com>", "issue": "Cannot access account"}
We also use a card-first approach for the user experience. Company cards summarize ARR, renewal timelines, and health scores. Meeting cards highlight key decisions and action items. Quote cards capture customer statements with context. This progressive disclosure ensures that Customer Success professionals get clear, actionable information without being overwhelmed.
Errors are also handled elegantly. Instead of confusing technical logs, the assistant delivers clear, actionable messages when tools fail, maintaining trust and reliability.
Integrating the pillars
The true challenge is getting all four pillars to work together seamlessly. Early on, we saw perfectly functioning components produce entirely wrong answers due to subtle interactions. For example, outdated retrieval results stored in memory could propagate through tool actions and formatted outputs, creating confidently wrong responses.
To prevent this, we implemented production monitoring and health checks. Each pillar is independently tracked, and integration points are monitored for failures. Retrieval accuracy, tool reliability, memory coherence, and format consistency are all measured to maintain system reliability at scale.

Why context engineering matters
Context Engineering isn’t about giving AI more information. It's about building reliable, production-grade systems. This insight allowed us to move beyond prompt engineering to a robust architecture that handles messy real-world data, unpredictable users, cost constraints, and security requirements.
By focusing on context, Customer Success teams now gain instant insights, professional summaries in seconds, and never miss critical account updates. What stands out in the product isn’t the AI model but it’s the engineered context that makes it reliable.
Context Engineering represents a new discipline at the intersection of AI and systems engineering. It’s about making AI practical, reliable, and actionable in real business environments, and at KeyValue, it has fundamentally transformed how our teams deliver value.